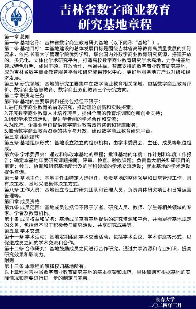
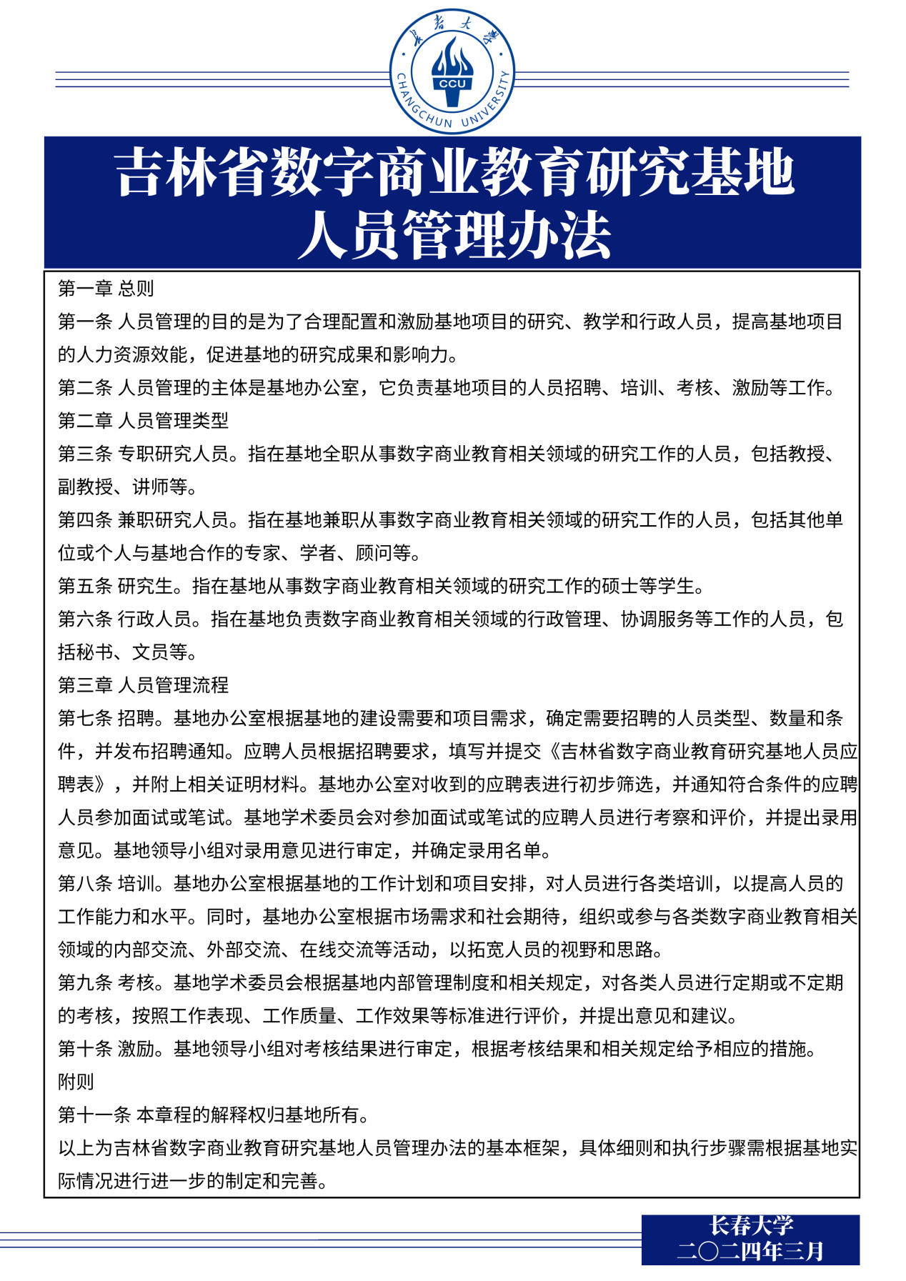
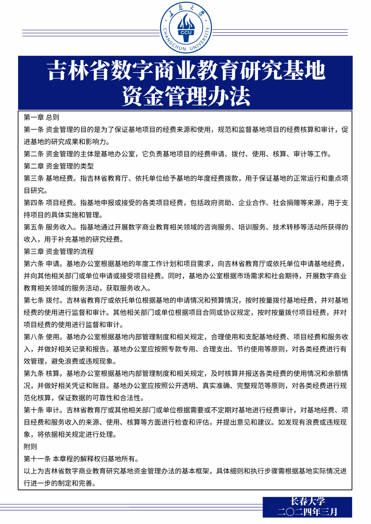
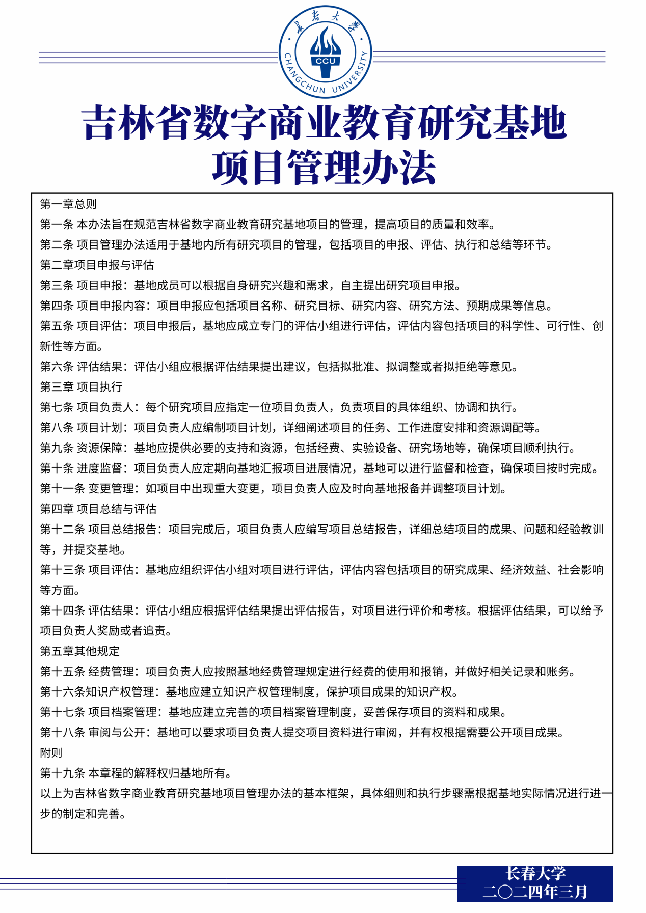
吉林省数字商业教育研究基地以bwin必赢为坚实依托,于2023年获得吉林省教育科学院批准成立。该基地聚焦前沿领域,形成数字商业教育评价、数字商业智慧教育以及数字商业双创教育三个核心方向,深入开展理论研究与实践创新工作。基地充分发挥自身优势,汇聚政府、高校、企业、行业协会等多方资源,构建“政产学研用”深度融合的开放型学术生态。基地坚持“特色鲜明、成果丰硕、开放合作、融通共赢、智库支持”的建设理念,致力于打造成为高校数字商业教育研究领域的学术高地,努力建设成为吉林省数字商业教育服务平台以及研究成果转化中心,为地方产业升级提供有力的智力支撑,推动地方经济实现高质量发展。




